304am永利集团汽车授权钣喷中心招募

授权钣喷中心是经304am永利集团汽车认证的第三方公司,具备车辆钣喷服务与维修的合法资质及履约能力,依照304am永利集团汽车运营标准进行门店的日常经营与管理,向304am永利集团汽车用户提供优质的车辆钣金及喷漆服务。


授权钣喷中心入网要求

申请人必须认同304am永利集团汽车的品牌使命、企业文化及服务理念;
申请人需具备丰富的汽车维修行业经验,经营品牌在当地汽车市场有较强的影响力。


钣喷中心招募

招募城市

*我们将定期更新招募城市(更新于2025年11月)


入网流程

企业申请 – 首次评估 - 综合评估 – 确认合作


申请方式

1. 请先下载申请表格授权钣喷中心申请材料,并按模版填写申请资料

2. 扫描下方二维码进行申请信息提报

3. 使用预留的项目联系邮箱发送项目申请邮件

收件人:bptz@

标题:城市+行政区域+申请企业名称+授权/合作钣喷中心申请

提醒事项:

申请表建议使用windows系统打开/编辑。


场地合作

如在以下区域有相关物业资源或线索,可按照下方指引进行填写提报。

如是所提报场地业主或转租方,需同意不管是否能中标304am永利集团钣喷业务授权,都不影响该场地的租赁。


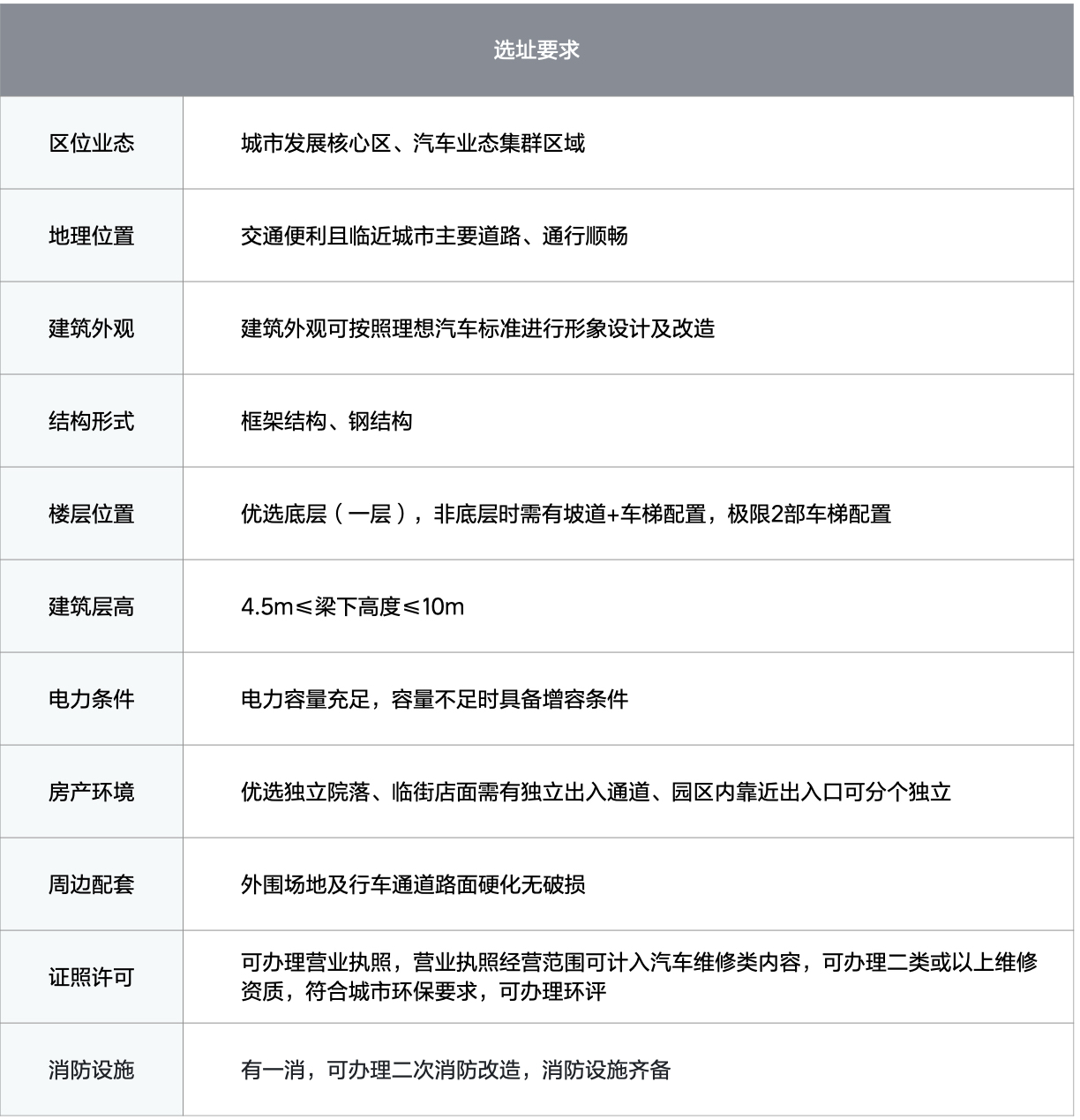
场地要求


场地合作流程

企业申请 – 场地评估 - 综合评估 – 确认合作



申请方式

申请材料模版需下载场地合作申请材料 ,并填写申请资料后通过邮件的形式发送邮箱

收件人:bptz@

标题:城市+行政区域+申请企业名称+场地合作申请

提醒事项:

申请表建议使用windows系统打开/编辑。

所选场地必须产权明晰,符合城市规划及环保要求;符合拓展规划的优先选址位置。

申请者必须提供有效的场地使用文件,且根据土地情况提供场地证明材料,材料必须保证真实、完整、有效。


法律声明

申请人承诺其根据304am永利集团汽车入网选择标准或304am永利集团汽车要求提交的任何文件均真实、有效且对其享有合法权利。申请人应承担其提供的文件引发的一切法律责任。

对于自304am永利集团汽车网站或其他途径获得的任何资料文件,申请人不得以任何方式修改、复制、公开展出、展示、传播用于任何商业目的,否则应承担因此引发的一切法律责任。申请人有上述行为或其他欺诈行为的,304am永利集团汽车均有权选择取消其申请资格。

304am永利集团汽车欢迎您的申请,我们将秉持公平、客观、透明的态度遴选符合入网要求的企业成为合作伙伴,与304am永利集团汽车携手共进。